3044am永利(中国)集团官方网站
首页
学院概况
学院简介
现任领导
学院党委
机构设置
工会
学术委员会
学位委员会
关工委
师资队伍
师资概况
全职教师
人才招聘
研究生导师
永利集团官网入口
本科生教育
研究生教育
国际交流
学科建设
学科建设
党群工作
时政学习
党建动态
工会园地
永利集团3044欢迎光临
学工在线
团学工作
创新创业
学子芳华
招生就业
招生
就业
规章制度
下载专区
English
Introduction
Bachelor's degree program
Master's degree program
Supervisors with overseas study experience(to be updated)
教学评估
专业评估
审核评估
学院新闻
当前位置:
首页
>> 正文
通知公告
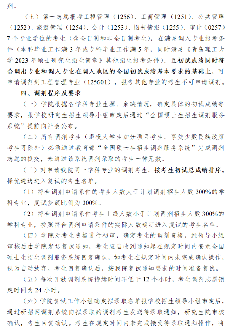
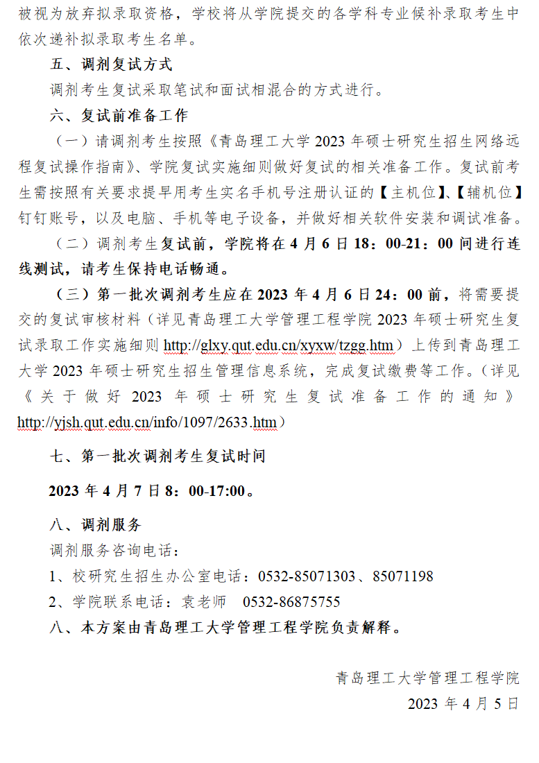
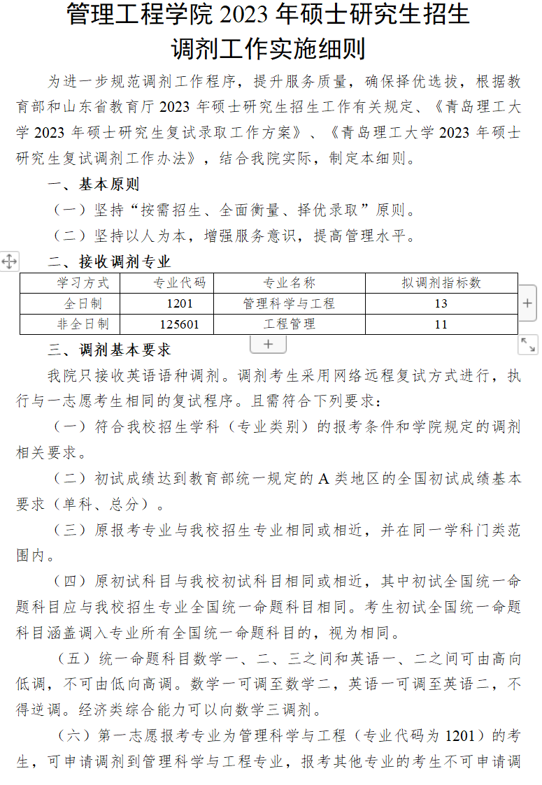
3044永利集团官网2023硕士研究生招生调剂工作实施细则
发布人:李佳妮 时间:2023-04-05 点击:[]
上一条:
管理学院报送一批次调剂审核信息表
下一条:
3044永利集团官网2023年硕士研究生一志愿复试考生成绩表